炒股就看金麒麟分析师研报,权威,专业,及时,全面,助您挖掘潜力主题机会!
《羊了个羊》背后上市公司业绩下滑!10亿“清仓式分红”实控人独得3亿…
来源:金融投资报
10月27日,曾因《羊了个羊》爆火而受到关注的上市公司吉比特(603444),又一次登上了热搜。
原因方面,则是公司最新披露的前三季度业绩下滑,却同时宣布要“清仓式分红”,且最新约10亿元分红中,有3亿元左右都将进入实控人的口袋……随后#羊了个羊背后公司现清仓式分红##羊了个羊背后公司回应清仓式分红#等话题相继引发热议。
10亿元分红实控人独得三亿
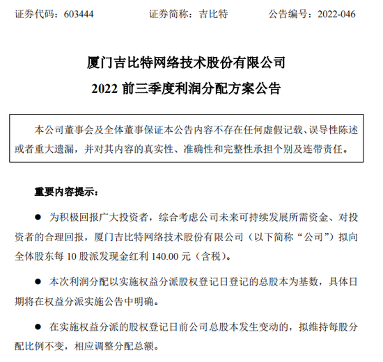
10月26日晚,吉比特发布《2022前三季度利润分配方案公告》称,为积极回报广大投资者,综合考虑公司未来可持续发展所需资金、对投资者的合理回报,公司拟向全体股东每10股派发现金红利140.00元(含税)。
而截至目前,公司总股本为7186.65万股,以此计算合计拟派发现金红利10.06亿元(含税),占2022年前三季度合并报表归母净利润比例为99.45%。
壕气确实是壕气,以公司截至三季度末2.45万人的股东户数计算,公司股东们人均可获得约4.1万元分红。
但查看相关投资者的评论,各方观点却是争论不断:有人认为“就应该多点这样多分红的好公司”,“不要都当铁公鸡,一毛不拔”;有人则觉得这种大比例分红更像是“老套路”,“大多数钱落到大股东手中”,普通投资者分红的钱还要除权,“若涨不回去相当于自己吃自己。”
值得注意的是,吉比特实控人、董事长卢竑岩直接持有公司2162.95万股股份,持股比例为30.1%,意味着在此次“清仓式分红”中,卢竑岩此次将拿走月3.03亿元分红。此外,此次分红也是公司上市6年来的第6次分红。
《羊了个羊》背后的上市公司
回顾此前,作为游戏行业上市公司吉比特,曾由于股价一度超过茅台,而被部分投资者称为“游戏茅”,旗下拥有《问道》《一念逍遥》《摩尔庄园》《鬼谷八荒》等多款游戏产品,而公司上次成为舆论焦点,则是因为上个月一款数次登上热搜的小游戏《羊了个羊》。
彼时,这款消除类游戏由于第一关极其简单,第二关却难到“99%的人都过不了”引发大量热议,随后有关其涉嫌“抄袭、侵权”,植入广告涉“虚假宣传”,难以通关像“诈骗游戏”等争议持续,使得有关该游戏的话题持续不断。
资料显示,《羊了个羊》的开发商为北京简游科技有限公司,而上市公司吉比特间接持有该公司20%的股权。
就在《羊了个羊》相关话题爆火之后,吉比特还曾在投资者互动平台上指出,公司以权益法进行该笔长期股权投资的后续计量,按照应享有/分担的北京简游实现的净损益的份额来确认投资损益,所以《羊了个羊》盈利对公司投资板块收益有一定正向影响,但整体影响程度不会太大。
公司业绩接连下滑
不过,吉比特虽表示《羊了个羊》对其收益有一定正向影响,且作出了大手笔“清仓式分红”的决定,但与之形成对比的却是,公司前三季度的收益反而有所下滑。
据公司26日晚公布的最新财报,2022年前三季度,吉比特实现营收38.30亿元,同比增加9.89%;实现归母净利润10.12亿元,同比下滑16.07%。
对此,公司解释称,净利下滑主要受到期内对联营企业确认的投资收益下降,以及上年同期转让青瓷数码部分股权产生大额收益影响。为更好地反映主营业务经营表现,公司将投资业务和汇率波动对利润的影响进行剔除,调整后2022年1-9月净利润为9.39亿元,与上年同期持平。
此外也有分析指出,吉比特前三季度高企的营销费用,也对公司业绩造成了不小压力。数据显示,公司报告期内的销售费用高达11.16亿元,同比增加33.65%。
原因方面,公司则表示是因为第三季度两款新游戏上线,本期营销推广投入较多;同时去年10月上线的另外两款游戏,在本期的营销推广投入,也较上年同期有所增加。
不仅如此,吉比特业绩的持续下滑也早已引发外界关注。
在2022年一季度净利同比下滑4.27%后,公司半年报也显示其净利润同比下滑23.59%,并一度令公司市值在公告次日蒸发约19亿元。换言之,吉比特这份最新三季报,也是年内交出的第三份净利润下滑的财报。
在公司分红方案和三季报业绩公布之后,公司股价10月27日出现涨停,截至收盘报265.46元/股,涨10.00%。不过,相比2020年超600元/股的历史高点,公司目前的股价早已“腰斩”。







还没有评论,来说两句吧...